招聘5人5个岗位
Welcometotheteam
为深入贯彻中央、省、州稳就业工作部署,全力保障就业困难人员就业,现根据《青海省人民政府办公厅关于印发青海省公益性岗位开发管理办法的通知》(青政办【2018】73号)和青海省财政厅青海省人力资源和社会保障厅关于印发《青海省就业补助资金管理办法》(青财社【2025】186号)文件要求,结合海南州公益性岗位实际面向社会公开招聘公益性岗位人员,现将相关事宜公告如下:
一、招聘名额及用人单位
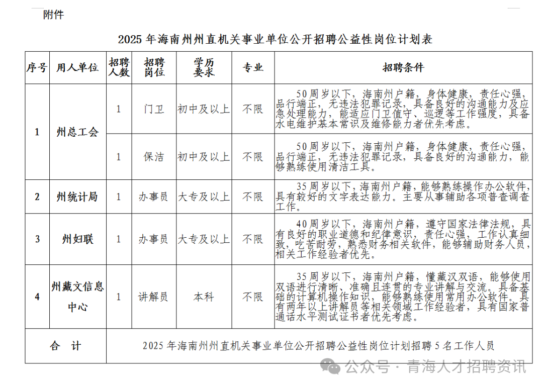
共5名,为州总工会2名,州统计局1名,州妇联1名,州藏文信息中心1名。
二、招聘范围及条件
(一)公益性岗位招聘范围。公益性岗位招聘本省户籍或持有《青海省居住证》,在规定劳动年龄内(年满16周岁及以上至依法享受基本养老保险待遇)有劳动能力和就业意愿,持《就业创业证》或《就业失业登记证》,被认定为就业援助对象的下列人员:1.城镇零就业家庭成员;2.大龄就业困难人员(距退休不足5年的登记失业人员);3.登记失业的低保家庭成员;4.登记失业的残疾人;5.登记失业的失地农户和生态移民户家庭成员;6.工作岗位需要的其他人员;7.登记失业一年以上人员;公益性岗位优先招聘符合条件的城镇零就业家庭成员和距退休不足5年的登记失业人员。
(二)公益性岗位招聘条件
1.已到公共就业服务机构进行求职登记,接受公共就业服务机构不少于3次的职业介绍服务,仍未实现就业的人员。
2.遵纪守法具有良好的品行,身心健康,具有岗位所需的技能条件。
(三)审查推荐。就业服务部门按要求开展资格审查,并会同用人单位意见在初步确定拟推荐人员后,及时通过社区、单位门户网站等方式进行公示,公示时间不少于5个工作日,无异议后正式推荐给用人单位。
三、报名时间
2025年11月17日至2025年11月21日
四、报名地址及联系电话
报名地址:海南州就业服务局四楼406室
联系电话:0974-8526188
联系人:拉格
五、岗位工资及待遇
岗位补贴不低于全省最低工资标准(2080元),由省级和地方财政按比例承担,各用人单位可适当给予公益性岗位从业人员工资补助。用人单位按照《劳动合同法》和《社会保险法》,落实公益性岗位从业人员岗位要求、工作时间、劳动报酬、劳动保护、福利待遇等政策,落实参加养老、医疗、失业、女职工生育等社会保险的规定,确保公益性岗位从业人员具有健康工作环境,依法维护公益性岗位从业人员的合法权益。
六、报名所需资料
1.申请人身份证正反面复印件,户口本首页、本人页复印件;2.申请人《就业失业登记证》《就业创业证》电子版复印件;3.申请人学历相关证明复印件;4.申请人3次职业介绍服务信息表;5.申请人就业援助相关资料;6.申请人个人简历及两张蓝底一寸照片;7.申请人申请岗位所需的其它相关资料。
附:2025年海南州州直机关事业单位公开招聘公益性岗位计划表
海南州就业服务局
2025年11月17日

