招聘37人35个岗位
因工作需要,我院面向社会公开招聘,现将有关事宜公告如下:
一、医院简介
【宜居之城岐黄汇集】重庆市璧山区,因“山出白石,明润如璧”而得名,位于重庆西部大都市区内,辖区内38座公园星罗棋布,素有“公园城市”的美称,获评国家生态文明建设示范区、中国人居环境范例奖、国家卫生区等20余张“国字号”名片。交通便捷,拥有高铁、轨道交通、空中云巴等多种交通方式,正构建“1机场4高铁6轨道8高速”的内畅外联交通体系。
2025年,璧山区在全国44个地市里脱颖而出,荣获国家中医药传承创新发展示范项目。在这里,生态美景与千年中医药文化相遇,中医药特色文化街区集医、技、康、药、食、智六位一体,国医大师、全国名中医、全国岐黄学者云集“国医馆”定期应诊。中医特色技艺工作室推出针灸、推拿、艾灸、拔罐、正骨、中医美容等近30项中医特色技艺。
【杏林底蕴聚势腾飞】“黛山秀湖藏灵韵,巴渝杏林有乾坤。”重庆中医药学院附属璧山医院(重庆市璧山区中医院)成立于1985年,现已发展成为一所具有中医药特色,集医、教、研、预防保健、康复于一体的国家三级中医医院。
老院区占地26.2亩,编制床位700张;新院区占地198亩,一期床位800张,二期床位700张;医院现有15个职能科室,26个临床科室,10个医技科室;现有市、区名中医21人,硕士、博士生导师2名,硕博研究生112人,高级职称54人。建成国家、市、区级重点特色专科8个,国医大师、岐黄学者及名中医工作室6个;拥有市级博士后科研工作站、公众卫生应急培训基地;承担8个学校的临床带教实习任务;配置东软1.5TMRI、X射线计算机体层摄影设备(63排CT)、医用血管造影X机、全身数字化双能骨密度仪、移动式X射线机、电子胃肠镜、盆底表面肌电分析系统等300余台先进的现代化精密仪器设备。
2025年,璧山区政府与重庆中医药学院签订《深度融合统筹共建重庆市璧山区中医院合作协议》,锚定“3年创建三级甲等中医医院,5年实现市域领先,10年跻身西部标杆”的战略目标任务,致力于把重庆中医药学院附属璧山医院建设成为集临床诊疗、传承创新、对外交流合作、人才培养与汇聚于一体的全国中医药特色高地,成为在国内外具有重要影响力的中医医疗、教学、科研、人才培养、文化传承及产业发展标杆。
【礼遇贤才共谱新篇】融“中西合璧、内外兼修”,汇“传承创新、仁爱善济”,贯千年巴蜀医脉、通现代医疗精粹。重庆中医药学院附属璧山医院(重庆市璧山区中医院)正处于跨越式高速发展期,以新院区、新设备、新技术、前沿理念为沃土,诚邀每一位怀揣梦想的医疗人才共擎蓝图、共赢发展、共创未来。
二、基本条件
(一)热爱祖国,拥护中国共产党的领导,遵守中华人民共和国宪法和法律。
(二)具有良好的思想政治素质,热爱医疗卫生事业,爱岗敬业,事业心和责任感强,具有良好的团队合作意识、职业道德追求和奉献精神,无违规违纪等不良记录。
(三)身心健康,具有正常履行招聘岗位职责的身体条件和心理素质。
(四)已取得招聘岗位要求的学历(学位)、资格证书和规范化培训合格证书等(应届毕业生需在2026年内取得相关证书)。
三、招聘程序
(一)报名及资格初审
1.报名时间:从发布之日起均可报名。
2.报名方式:(1)线上报名。应聘人员登录重庆卫生人才网,扫描“招聘报名二维码”填写报名信息(二维码附后),并按照应聘岗位要求上传个人简历、学历、学位、资格证书及规培证书等有效证件。(2)现场报名。持个人简历、学历、学位、资格证书及规培证书等有效证件原件及复印件,交至璧山区中医院行政楼201人力资源部(工作时间)。
3.应聘人员须保证应聘信息及佐证材料真实、完整。医院将按照岗位条件进行资格初审,未通过者不得进入下一环节。
(二)考试及考核方式
1.博士、正高级职称、硕士+副高级职称岗位实行面谈,一事一议考核方式。
2.硕士研究生或副高级职称岗位报名且符合条件人员与拟招聘岗位名额之比达到8:1的,须进行笔试及面试。未达到8:1的,直接进入面试。
3.其他人员均笔试+面试。
4.笔试及面试成绩实行百分制,按“四舍五入”保留小数点后两位有效数字,各占总成绩的50%,并按各招聘岗位计划人数与实际参考人数1:3的比例确定面试人员,同一岗位末位并列的同时进入面试。
5.笔试、面试等具体事项及时间安排另行通知,逾期未到者视为放弃。
(三)体检
拟录取人员体检安排另行通知。
(四)考察
体检合格者,对其思想政治、遵纪守法、学习(工作)表现等情况进行考察,同时对其资格条件进行复审。
(五)公示
体检合格人员确定为拟聘人员,将在医院公示栏进行公示。
(六)聘用
经公示无异议的,按程序办理入职聘用相关手续,未经医院同意,逾期未报到者视为自动放弃。
四、待遇及福利保障
(一)博士、正高级职称或硕士+副高级职称岗位高层次人才提供专科建设专项资金,团队自主组建权,国医大师、院士工作站对接机会;设立“名医传承工作室”冠名机制;提供人才引进费、保底年薪及科研启动经费等福利待遇,区级引才政策叠加。
(二)其他岗位人员与医院直签劳动合同,享受五险一金、工作餐、带薪年休假等福利待遇。
五、纪律要求
招聘工作在院纪委监督下组织实施,按照公开、公平、公正原则进行,若有违反规定、弄虚作假或提供虚假信息者,一经查实,取消其录用资格,并严肃追究有关责任人的责任。
六、其他事项及联系方式
招聘期间请应聘者保持所提供通讯方式畅通,因本人原因未获知相关信息而影响考试或聘用的,责任自行承担。
医院地址:重庆市璧山区新生街82号
行政楼地址:重庆市璧山区新生街36号
联系电话:023-41410681
招聘投档二维码:

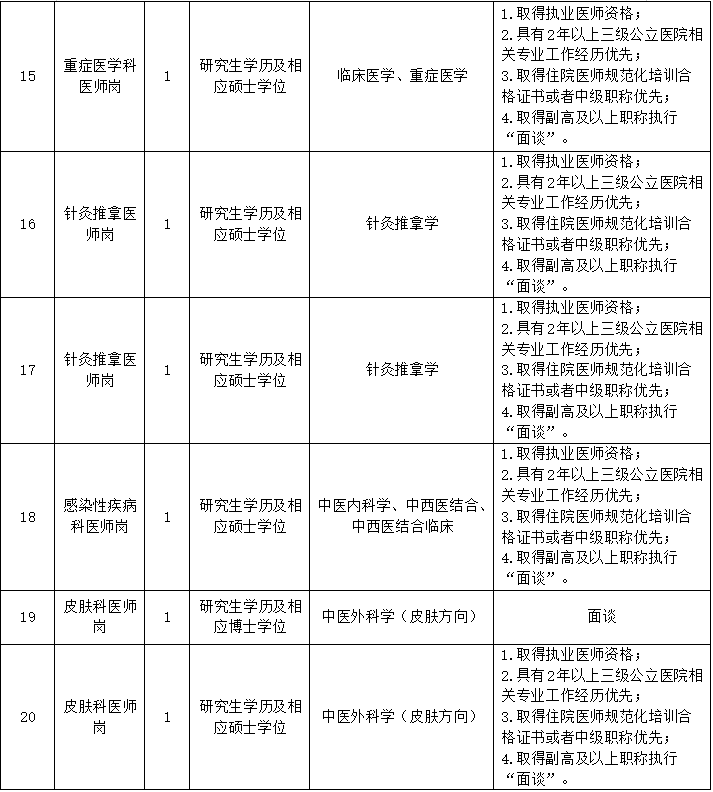
七、招聘岗位及要求








