招聘21人16个岗位
一、学校概况
蚌埠城市轨道交通职业学院是经安徽省人民政府批准、教育部备案,具有国家统招资格的全日制高等职业院校。学校总规划占地面积650余亩,总建筑面积35万平方米,总投资12亿元。学校位于淮上区龙华路985号,距蚌埠高铁南站14公里、蚌埠火车站7公里、G36宁洛高速蚌埠北出入口4公里、蚌埠滕湖机场44公里,交通便捷,区位优势明显。
学校确立“以工科专业为主、城市轨道交通为特色,经济管理与人文艺术类专业协调发展”的办学思路,设有轨道交通技术学院、商贸学院、公共基础学院(马克思主义学院)、汽车与智能制造产业学院、融媒体学院5个二级学院。目前开设城市轨道交通机电技术、城市轨道交通通信信号技术、城市轨道交通运营管理、城市轨道车辆应用技术、新能源汽车检测与维修技术、汽车电子技术、计算机应用技术、电子商务、大数据与会计、人工智能技术应用、网络营销与直播电商、数字媒体艺术设计12个贴合市场需求的热门专业,专业特色鲜明、前瞻性强,紧跟时代与区域发展,就业前景广阔。
2026年拟增设智能网联汽车技术、汽车智能技术、新能源装备技术、无人机应用技术4个专业,进一步强化专业群建设与内涵发展,精准对接安徽省高校服务十大新兴产业人才培养导向,深度契合学校办学定位与区域产业发展需求。
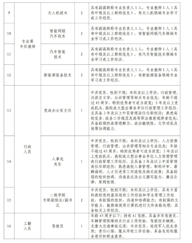
二、招聘岗位与人数


三、招聘条件
(一)思想政治素质。热爱祖国,热爱高等教育事业,拥护中国共产党的路线、方针和政策。遵守宪法和法律,未受过任何纪律处分及刑事处罚。为人师表,品行端正,具有扎实的专业知识、较高的学术水平和教育、教学能力,掌握现代教育技术技能,能以“四有好老师”的标准严格要求自己。
(二)身心条件。身心健康,能适应岗位工作的要求,且达到《公务员录用体检通用标准(试行)》中规定的体检合格标准。
(三)业务条件。学历、学位和专业符合学校公布的招聘岗位要求,具备履行岗位职责的工作能力和技能条件。
(四)其他条件。有民办高校工作经历者,优先录用。参加教师岗位招聘,持有中华人民共和国高等学校教师资格证书或双师型教师认定证书者,优先录用。
四、招聘程序
(一)报名
本次招聘全程线上完成,不接受现场报名,应聘者每人限报1个岗位,多报视为无效报名。
1.报名截止时间:自本公告发布之日起至2026年3月5日(以邮件发送时间为准,逾期不再受理)。
2.报名材料(扫描件清晰可辨,缺一不可,均需提供原件备查):
(1)《蚌埠城市轨道交通职业学院2026年应聘人员信息登记表》(附本人近期免冠彩色证件照,可在文章下方扫码下载)。
(2)本人有效居民身份证正反面扫描件。
(3)学历学位证书扫描件(境外学历需提供教育部留学服务中心认证报告);中华人民共和国高等学校教师资格证书、双师型教师认定证书、专业技术职务资格证及聘书、各类荣誉获奖证书等相关资质扫描件。
(4)岗位相关补充材料:专业课教师可附代表性学术成果、项目经历证明、行业从业资质等;行政管理人员可附代表性公文、工作业绩总结等。应聘人员对提交材料的真实性负责。凡个人填报信息不实,不符合招聘岗位要求的,一经核实,即取消考核或聘用资格。
3.材料提交要求:应聘者对提交材料的真实性、完整性负责,凡个人填报信息不实、材料不全或不符合招聘岗位要求的,一经核实,立即取消考核、聘用资格。以上材料按顺序分类整理为PDF文件,打包压缩后统一命名为“姓名+应聘岗位名称+联系电话”,发送至指定招聘邮箱:bbgdxy@126.com。
(二)资格审查及验证
1.资格初审:学校人事处对照招聘条件及岗位要求,对报名人员进行资格初审,初审合格者将通过电话或邮件通知参加考核,初审未通过者不再逐一通知,报名材料不予退还。
2.资格复审:考核前,学校将组织资格复审,应聘者需携带所有报名材料原件到现场核验,原件与扫描件不一致或无法提供原件者,取消考核资格。资格审查贯穿招聘全过程,任一环节发现不符合招聘条件的,立即取消应聘资格。
(三)考核
考核方式根据岗位特点差异化设置,具体考核时间、地点及要求将通过电话或邮件另行通知,请应聘人员保持电话畅通。
面试考核主要考察应聘人员基本素质,内容包括自我介绍、相关问题答辩和技能展示等。学校根据考核成绩从高到低排序,按岗位招聘数1:1的比例确定拟体检、考察人员名单。
(四)体检与心理健康测评
拟体检、考察人员需按学校通知,到指定三甲医院进行体检,体检标准参照《关于进一步规范全省事业单位公开招聘人员体检工作的通知》(皖人社秘〔2013〕208号)及相关补充规定执行,体检费用自理。学校同步组织拟聘用人员进行心理健康测评,体检、心理健康测评不合格者,取消聘用资格,岗位空缺按考核成绩依次递补(递补人员考核成绩需不低于60分)。
(五)政审
学校对体检、心理健康测评合格人员进行政治审查,通过函调、实地考察等方式,全面了解其政治思想、道德品质、遵纪守法、廉洁自律、工作实绩、个人征信等情况。政审不合格者,取消聘用资格,岗位空缺可按考核成绩依次递补(递补人员考核成绩需不低于60分)。
(六)录用
政审合格者确定为拟聘用人员,在学校官网公示5个工作日。公示无异议或异议不影响聘用的,学校发出录用通知书,拟聘用人员按规定时间办理入职手续,与学校签订劳动合同。入职后需按要求将党员组织关系、人事档案、执业资质等材料转至学校,逾期未办结或不符合入职条件的,取消聘用资格。新聘用人员实行试用期制度,试用期按国家相关规定执行,试用期考核不合格者,解除劳动合同。
新聘用人员实行试用期制度,试用期按国家相关规定执行,试用期考核不合格者,解除劳动合同。
五、薪资福利待遇(参考薪酬标准,具体薪酬面议)
(一)薪资待遇
工勤岗位,综合年薪5-8万;中层领导岗位,综合年薪12-18万;教师岗位,综合年薪8-20万元。
(二)福利保障
五险一金、节日慰问、生日福利、员工餐补贴、带薪休假、健康体检、提供全面的专业培训及完善的晋升平台。
六、咨询方式
咨询电话:王老师0552-7180850
咨询手机:15655275797
邮箱:bbgdxy@126.com
咨询时间:8:00-11:30,14:00-17:00(工作日)

