招聘若干人33个岗位
天府新区航空旅游职业学院是2018年经省人民政府批准设立(川府函〔2018〕77号),并经教育部同意备案的以航空旅游、低空经济、信息技术、卫生健康类专业为特色的全日制普通高等院校,直属四川省教育厅管理。学校国标代码为:4151014645,在川招生代码为:5783。
·学校设立六个二级学院:
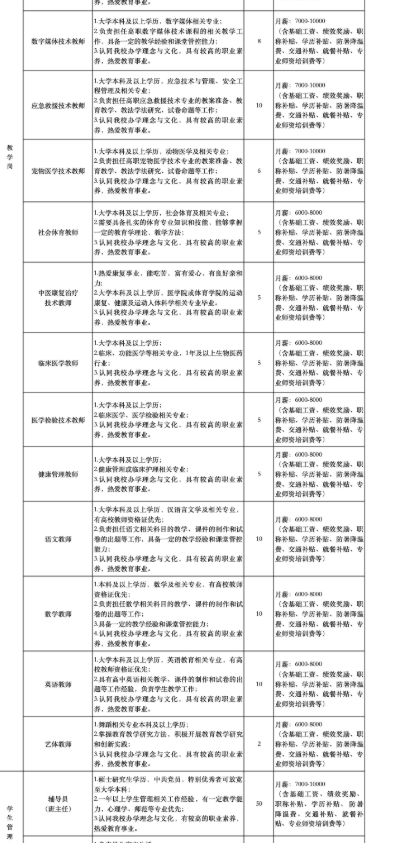
空中乘务学院开设专业:空中乘务、民航空中安全保卫、法律事务、社会体育;
低空经济学院开设专业:无人机测绘、通用航空航务技术、无人机应用技术、飞机机电设备维修、飞机电子设备维修、应急救援技术;
民航运输学院开设专业:民航安全技术管理、民航运输服务、航空物流管理;
信息与技术学院开设专业:电子商务、软件技术、计算机应用技术、数字媒体技术;
旅游与轨道交通学院开设专业:高速铁路客运服务、城市轨道交通运营管理、旅游管理、会展策划与管理;
卫生与健康学院开设专业:生物产品检验检疫、社区康复、婴幼儿托育服务与管理、康复治疗技术、医学检验技术、健康管理、宠物医疗技术。
学校拥有天府校区和仁寿校区。天府校区位于四川省天府新区剑南大道南延线航空大道中段168号,距离国家4A级旅游景区--双流黄龙溪古镇2000米,学校建设总投资近10亿元,可容纳在校学生1.5万余人。
仁寿校区位于成都正南第一城的仁寿县,“天府南门、大美仁寿”——天府仁寿大道大化镇,距离天府国际机场35分钟车程。新校区占地547余亩,可以容纳1万余名师生,总投资近15亿元,已纳入四川省政府公布的重点建设项目,将于2025年8月投入使用。
根据学校工作需要,现对管理岗、教学岗、学生管理岗、行政岗进行公开招聘,真诚欢迎报名应聘。
一、基本要求
(一)应聘者应同时具备以下条件
1.热爱社会主义祖国,拥护中华人民共和国宪法,拥护中国共产党,遵纪守法,品行端正,有良好的职业道德和师德师风,爱岗敬业,事业心和责任感强。
2.本科及以上的学历,中共党员、硕士研究生优先。
3.专业对口,有《高等学校教师资格证》优先录用,有高校及企业工作经验优先。
4.认同我校办学理念与文化,具有较高的职业素养,热爱教育事业,有高校教师资格。(若无,根据自愿原则可参加由学校推荐的暑期高校教师资格证岗前培训)
5.品学兼优、身心健康,背调及体检合格,能正常履行招聘岗位职责。
6.工作地址:根据应聘者意愿,安排在仁寿校区或眉山天府校区。
(二)下列情形者不得应聘
1.曾受过各类违法、犯罪处罚的;有违法违纪行为正接受审查的;尚未解除党纪政纪处分的。
2.受到过开除中国共产党党籍、或开除公职处分的。
3.有违反师德师风或有关规定不适宜的。
4.正在与原单位存在司法纠纷、劳动仲裁的。
二、招聘计划



三、福利待遇
1.健全的职工保障:五险一金,提供上下班交通车、在校免费住宿。
2.暖心的补贴政策:专用教师餐厅、餐费补贴、交通补贴、通讯补贴、出差补贴。
3.福利待遇:高校教师资格证培训、职称评审、节日礼物、生日礼物、带薪寒暑假、绩效奖金、年终奖金、在职培训、拓展训练、教师弹性工作制、定期团建、带薪病假等。
4.其他薪资待遇面议。(学校有统一的《员工手册》,包含详尽薪酬制度)
四、联系及面试方式
地址:四川天府新区剑南大道南延线航空大道中段168号
电话:028-35060530
联系人:加老师,黄老师
学校网址:http://www.tfhk.edu.cn/
面试邮箱报名:直接将简历发送至邮箱:2868064671@qq.com
注:应聘者将个人简历以附件(word)形式,按“应聘岗位+姓名+联系方式”命名。*若应聘者在前程无忧、智联招聘网站上已向学校投简历,可不再发送简历到邮箱。
面试准备材料包括:国家承认的学历学位证书复印件、身份证复印件、近期1寸免冠照片1张及其他岗位相关证书复印件。
笔试、面试:具体时间在简历筛选结束后短信+邮件通知。

