招聘6人5个岗位
一、招聘对象、范围及基本条件
(一)招聘范围
面向社会公开招聘符合岗位应聘资格条件要求的社会在职、非在职人员。
(二)招聘岗位及人数
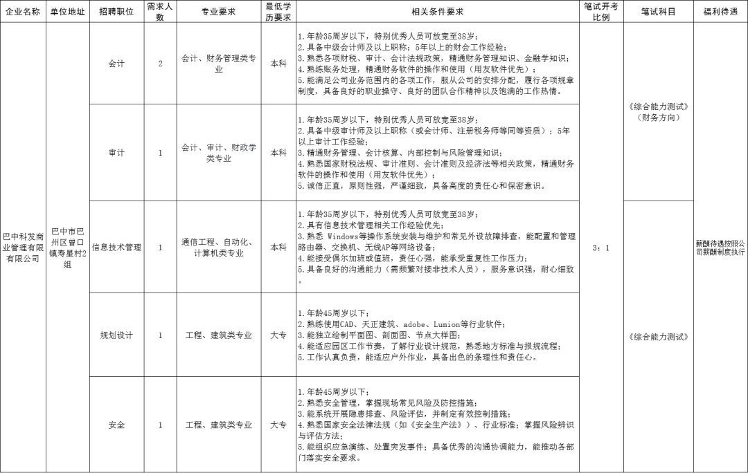
招聘工作人员6名,具体招聘岗位及要求详见附件1《巴中科发商业管理有限公司招聘岗位一览表》。

(点击图片查看大图)
(三)基本条件
1.报考条件
(1)具有中华人民共和国国籍,且无国(境)外永久居留权、长期居留许可;拥护中国共产党领导和社会主义制度,具有良好的政治素质和道德品行,爱岗敬业,事业心和责任感强;
(2)遵守宪法和法律,未受过党纪、政纪等处分,无违法犯罪记录;
(3)具有招聘岗位要求的学历学位、专业知识、专业技能及工作能力,具有正常履行职责的身体条件和心理素质;
(4)符合《巴中科发商业管理有限公司招聘岗位一览表》(附件1)规定的相关要求;
(5)特别优秀的认定标准:有全日制研究生硕士及以上学历或持有岗位相关高级职称。
2.有下列情形之一者,不予报名:
(1)因犯罪受过刑事处罚的;曾被开除公职、党籍、学籍的;
(2)受党纪政务处分尚未解除或正在接受纪律审查、监察调查或司法调查尚未作出结论的;被依法列为失信联合惩戒对象,报考时仍未解除惩戒措施的;
(3)人事考试中被认定有舞弊等严重违反招聘纪律行为的;
(4)本公告发布之日起,已通过机关、企事业单位遴选、招聘等考试且已公示或在公示期的、通过考察的;
(5)其他不符合报考资格条件的。
二、报名程序
(一)报名
1.报名时间:2026年1月23日至2026年1月29日17:00时止(以邮箱收到邮件时间为准),逾期不再受理。
2.报名方式:本次招聘采取网络报名的方式。符合条件的报考人员请于报名时间截止前将报名材料扫描件打包发送至指定电子邮箱2291186226@qq.com,文件标题:招聘单位+岗位名称+姓名。
3.报名材料:
(1)《报名登记表》(见附件2,按要求填写并附近期一寸蓝底免冠照片);
(2)有效居民身份证(含正反面)、毕业证、学位证、职称或职业资格证书等材料原件扫描件;
(3)学信网下载的有效期内的《学籍在线验证报告》或《电子注册备案表》;
(4)岗位要求的相关工作经历证明材料(劳动合同、社保证明、工作证明或任职文件均可);
报名咨询电话:陈老师18981697533
(注:1.各考生须在报考时提供规定学制内正常毕业取得的学历学位证、职业(执业)资格证等资格证书。2.工作年限要求:1年即累计12个月;3年即累计36个月;5年即累计60个月。)
(二)资格初审
按照招聘条件和职位资格要求,对报名人员提供的相关身份信息、学历(或学位)、工作经历证明、与岗位的匹配度等材料进行资格审查,岗位通过资格初审的人数与该岗位计划招聘数的比例至少达到3:1方可开考,达不到该比例的,将相应核减或取消该岗位招聘计划。岗位核减或取消情况将于考试前在大巴山人才网官网(https://www.dbsrcw.com/)公布。
资格审查贯穿招聘全过程,在任何环节发现应聘人员有不符合职位招聘资格条件或者有弄虚作假行为的,一律取消聘任资格。
三、考试
本次考试采用笔试和面试相结合方式进行,考生总成绩满分按100分计算。笔试成绩占总成绩的50%,面试成绩占总成绩的50%,拟录用人员总成绩须达到70分及以上,低于70分者不予录用。
(一)笔试
1.笔试卷面成绩满分为100分。主要测试报考者政策理论水平、阅读理解能力、综合分析能力等。
2.笔试时间和地点:以电话或短信通知为准。
3.报考者持本人第二代有效居民身份证原件按时进入考场参加笔试,证件不齐者不得参加笔试。
4.笔试成绩公布:笔试成绩将于考试结束后3个工作日内在大巴山人才网发布。
(二)资格复审
1.按照笔试成绩从高到低的顺序,根据参考人数与招考人数3:1的比例确定资格复审人员,进入资格复审人员中最后一名笔试成绩并列的,均进入资格复审,如有考生放弃资格复审的,按笔试成绩从高到低的顺序依次递补(递补只进行一次),因考生放弃资格复审等原因达不到3:1比例的,可放宽至2:1,未形成竞争的岗位取消此岗位招聘计划,取消岗位招聘计划将于面试考试前在大巴山人才网官网公布。
2.资格复审合格者,当场发放《面试通知书》。
3.资格复审具体时间及地点以及相关要求以电话或短信通知为准。
(三)面试
1.面试资格确认:进入并参加面试的人员需提供本人有效身份证及《面试通知书》在面试前进行现场面试资格确认。
2.面试采取专业技能测评及现场提问的方式。面试成绩满分100分,主要考核应聘者的综合素质及专业技能。
3.具体面试时间、地点以《面试通知书》为准。
(四)公布成绩
考试结束后,按照考试总成绩由高分到低分的顺序确定进入体检人员,考试总成绩在大巴山人才网(https://www.dbsrcw.com/)公布。
四、体检
按照考试总成绩由高到低的顺序等额确定体检人员。体检人员需在规定的时间内到指定医院进行体检。体检标准参照《公务员录用体检通用标准(试行)》等相关规定执行。若体检不合格可申请重新体检一次,若二次体检仍不合格或因体检对象未按要求参加体检,将按照考试总成绩从高分到低分依次等额递补,递补只进行一次(体检费用由考生自行承担)。
五、考察
对体检合格人员进行综合考察,主要考察政治素质、道德品行、遵纪守法、社会信用、经商办企、能力素质情况。
六、公示
经综合考察合格的人员确定为拟录用人员,在大巴山人才网(https://www.dbsrcw.com/)公示,公示时间为3个工作日,对考生在公示期间反映有严重问题并查有实据、不符合应聘资格条件的,取消该拟聘人员的资格。
七、录用
公示期满无异议后,按照相关规定办理入职手续。因拟录用人员自身原因未按时报到的,视为自动放弃,所产生的空缺将不再替补。
八、纪律和监督
本次工作人员招聘按照有关纪律规定执行,若有弄虚作假等违纪违规行为,将进行严肃处理。监督举报电话:0827-5111619。
九、特别提醒事项
(一)《巴中科发商业管理有限公司招聘公告》官方发布网站为大巴山人才网官网,负责发布一切的招聘事宜、考试考核、体检考察等具体公示公告,请考生注意及时查询相关信息,因自身原因未能及时查阅造成的后果由考生自负。
(二)本次招聘不收取考生任何费用,不指定辅导用书,不举办也不委托举办考试辅导培训班。凡假借考试命题组、考试教材编委会、主管部门授权等名义举办的考试辅导班或售卖的辅导教材等,均与本次招聘无关,请广大考生提高警惕,避免上当受骗。若发现以上情况,请及时向相关部门举报。
(三)考生在报名时应提供准确的联系方式,在招聘全过程中务必保持通讯畅通,若通讯方式变更,应主动通过咨询电话告知,因无法与考生联系造成的后果由考生自行承担。
(四)其他未尽事宜另行公告。
(五)本次招聘由巴中科发商业管理有限公司负责解释。

